- Replacing a defective screen controller or a broken
up screen
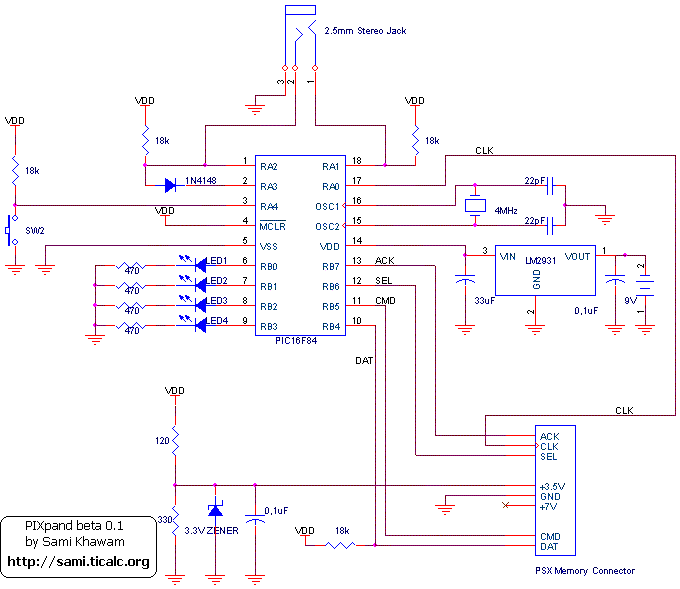
- Memory expander
With this assembly you can store data from your calculator on a Playstation 1 memory card.
This version is a ß by Sami Khawam, a version of printed circuit and of finished product will be reproduced here in a short while. For the present time, it only works with 1Mbit cards made by Sony. Generic cards are being tested, as well as higher capacity cards.
While waiting for my tests, I suggest you go on conceptor's page to see how it looks...
Updated: The assembling doesn't seem to work, although I replaced some components with better ones, for example the resonator. The project is thus abandonated until further notice.
The scheme...

Inside the card:
It's a Playstation 1/PSX original one.
